Kárpáti Miklós megjegyzéseivel- a hozzászólásokban és a szövegben keresd őket- (2015. márciusában)
Nagybirtoknak az 1.000, kataszteri hold feletti, egységes kezelésben lévő birtokot tartotta a korszak szakirodalma. Nekünk a Meszlenyek birtokdarabolódása után egy ilyen jutott: Pillitzé.
Cseh Viktor kiegészítésével
Kápolnásnyéken több is előfordult. Kupi László digitális Kápolnásnyék-könyve (40-41.oldal) szerint gróf Nádasdy Lipót (majd Ferenc), Kenessey Lajos és Halász Gedeon birtoka volt 1000 hold feletti. A két település területe közel azonos, 6.000 hold körüli, ugyanakkor a velencei tó és nádterület, a szőlőhegy miatt csak 5.000 hold szántó, rét és legelő volt megtalálható. Kápolnásnyék mezőgazdasági területei homogénabbak, nagyüzemi művelésre alkalmasabbak voltak.
Úgy alakult tehát, hogy Velencén elvben 1-2 nagybirtoknak volt hely az Urasági Szilfák és a Tó alsó része, a Gurjal – dűlők körzetében. Egy, Pillitzé, kialakult, egyen pedig többen osztoztak: a Kleinek, Singerek, Beckek, Meszlenyek középbirtokai.
Mi kellett a nagybirtok létrejöttéhez? Először is: nagy vagyon. Az Agárd – Gárdony – kápolnásnyéki Nádasdyaknak ez örökség volt, amivel tehetségük mentén gazdálkodtak. Pillitz és mások ellenben pénzt hoztak ide és azon földet vásároltak, mégpedig nagyban. A XIX. század közepén megfelelő hozam reménye is kellett. A gabona hozama hullámzott, de kisebb-nagyobb megszakításokkal a birodalom megszűntéig jövedelmező volt-szemben a malomiparral. Kellett megvásárolható föld. A jelek szerint-ha számos darabban is- Velencén össze lehetett szedni egy nagybirtoknyi földet. Kellett szállítási lehetőség. Erre az 1860-ban átadott Déli Vasút-szakasz nyitott lehetőséget, ami közvetlen összeköttetést biztosított a birodalom gabonafővárosa, Pest felé. Végül kellett egy vállalkozó, aki ezt hatékonyan üzemeltetni tudta. Ehhez a pénzen kívül vezetői tudás és piaci kapcsolatok kellettek.
Volt tehát egy velencei lehetőség. Korábbi, Pillitz Dánielről szóló bejegyzésemben arra kerestem a választ, hogy hogyan keveredett ide a Pillitz-familia és hogyan tűnt el. Ez a bejegyzés arról szól, amit megtudtam.
***
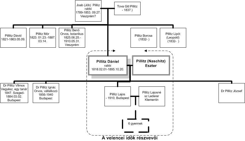
1847-ben Pillitz Dániel reformer szegedi rabbi volt (előtte Székesfehérváron rabbiskodott). Már bőven folytak a vallási csatározások a későbbi neológ és ortodox vallási irányzatok között a zsidó közösségben, melynek egyik kisebb jelentőségű vitájában Pillitz egy munkájával a vesztes oldalra került, és kiűzték Szegedről. Vallási munkái megjelentek még, de vagy megfelelő meghívás hiányában, vagy érdeklődését vesztve mással foglalkozhatott. 1849-ben német nyelvű imakönyvet adott ki (a nyelvhasználat kérdése volt a reformata/ortodox vita egyik sarkalatos pontja), majd 1876-ig nincs ismert vallási munkája. Annyira mindenesetre fenntarthatta vallási kapcsolatait, hogy az 1877-ben alakult „Országos központi rabbi-seminarium”-a későbbi Rabbiképző igazgató választmányának tagja legyen.
Ez a vallási szál azonban Velence története szempontjából mellékes. Pillitz itteni vallásgyakorlásának nincsen semmilyen nyoma. Kápolnásnyéken sem, ahol jelentősebb zsidó közösség épült ki. Ide –úgy tűnik- Pillitz Dániel gazdálkodó érkezett meg!
1877-ben már biztosan itt volt. 1847. és 1877. között azonban eltelt egy fél emberöltő. Ez alatt az egyelőre fellelt sajtóban nincs nyoma Pillitznek.
Ideillik Cseh Viktor hozzászólása:
“Lőw Immánuel, Kulinyi Zsigmond, A szegedi zsidók 1785-1885. című könyvben Lőw rabbi a 168. oldalon írja, hogy Pillitz rabbi Székesfehérvárról jött Szegedre, a 171. oldalon pedig, hogy többé hivatást nem vállalt és, hogy a könyv írásának idején a Fejér megyei Kis-Velencén földbirtokos. A könyv online is olvasható:
Biztos, hogy legkésőbb még a szegedi időkben megnősülhetett, mert egyik fia, Vilmos egyik életrajza szerint ő 1847-ben, Szegeden született. (Pillitz Dániel 1819-es születése alapján legkorábban 1839-ben házasodhatott. Felesége, Naschitz Eszter azonban a szórványos adatok alapján békési kereskedőcsalád lánya, így valószínűtlen a korai, székesfehérvári rabbisága idején kötött házasság.)
Arra a kérdésre, miszerint miből vett Pillitz nagyon sok földet Velencén és mikor, nincs pontos válasz. Az első fennmaradt tulajdonosi lajstromban, 1877-ben már szerepel a neve. Ezt megelőzően az 1876-os megyei virilistajegyzékben olvasható először.
Ami figyelemreméltó: mint írtam, már az 1874-es virilistajegyzéken feltűnik Nasitz (!) Lipót neve. Nem lehetetlen, hogy a familia az akkor megszokott klánszerű formában, a kezdeti kockázatot megosztva, több tulajdonos neve alatt kezdett Velencén befektetni, majd-amennyiben „Nasitz Lipót” Naschitz Eszter rokona-Naschitz kiszállt és Pillitz maradt Velencén. (Naschitz Lipótból mindjárt kettőt is találtam a korszakban. Az első 1824-es budai születésű, ’48-as katona. A másik jóval fiatalabb, a századforduló Békés megyéjében kereskedett. A Naschitzokról nem maradt fenn családfa, ezért ennél tovább nem jutottam.)
A Pillitzekről rokonságuk jóvoltából használható családfa érhető el némi nyomozás árán.
A családfa és más kutatási anyagok mentén gombolyítható tovább a történet. E szerint azt vélelmezem -talán az 1870-es évek elején- megjelent Naschitz és Pillitz, és sok földet vásároltak, sok adót fizettek. 1880. után Naschitz valamiért eltűnt. Figyelemreméltó, hogy az 1877-es birtokosnévsorban összesen 1.441,7 kataszteri holdnyi terület Pillitz neve alatt szerepel, Nas(c)hitz neve alatt azonban semmi. Pillitz birtokából akkor 1187,6 kat. hold volt a szántó. 1884-ben 1.261,5 kataszteri hold. Pillitz tehát 1877. után már csak „szerény” mértékben (100 holddal) gyarapította a birtokot.
A birtok szerkezete 1884-ben:
| területek és műv. ágak | Összeg / kat.hold | eset |
| Beltelek | 0,30 | 2 |
| kert | 0,23 | 1 |
| lakház + udvar | 0,07 | 1 |
| Kenderföld | 8,18 | 4 |
| rét | 4,33 | 1 |
| szőlő | 3,72 | 2 |
| út | 0,14 | 1 |
| Szőlők | 10,76 | 7 |
| erdő | 0,24 | 1 |
| kert | 0,39 | 1 |
| kőzet | 1,53 | 1 |
| lakház + udvar | 0,23 | 1 |
| szőlő | 8,29 | 2 |
| út | 0,09 | 1 |
| Tónak alsó részén | 50,24 | 5 |
| rét | 50,24 | 5 |
| Urasági Szilfák | 1 375,68 | 74 |
| árok | 0,25 | 1 |
| erdő | 17,02 | 7 |
| g.ép + udvar | 2,19 | 1 |
| kert | 0,66 | 2 |
| lakház | 0,11 | 2 |
| lakház + g.ép + udvar | 43,11 | 7 |
| lakház + udvar | 6,97 | 3 |
| legelő | 14,82 | 4 |
| legelő + árok | 2,57 | 1 |
| rét | 0,44 | 1 |
| szántó | 1 261,50 | 27 |
| szérüskert | 8,18 | 2 |
| út | 16,88 | 15 |
| vízmosás | 0,99 | 1 |
| Velencei tó | 102,96 | 3 |
| nádas | 102,96 | 3 |
| Végösszeg | 1 548,12 | 95 |
Pillitz Dániel haláláig, 1895-ig szerepel a virilistajegyzéken, nagyjából állandó jövedelemmel. Fia, Lajos, 1890-től. Feltehető, hogy Lajos fokozatosan vette át a gazdaság irányítását apjától. Befizetett adója mindenesetre 1899-től emelkedett meg jelentősen, egészen 1909-ig, 1910-es halála előttig.
Pillitz Lajos kezelte a földeket. A Fejér Megyei Levéltárban néhány nyom maradt utána. 1901-ben a járási szolgabíró jelentette, hogy Pillitz valóban nem talál elegendő aratómunkást, illetve egy majdnem vak aratógazdát a többiek nem engedtek nála dolgozni. 1902. június 13-án ismét felvetődött a neve. Ezúttal a szolgabíró azt jelentette (nyilván utasításra kivizsgálva az esetet) hogy „…Pillitz Lajos kisvelenczei birtokosnak munkásai nincsenek, ez azonban-sajnos- évről-évre így van, és a baj oka magában a munkaadóban rejlik.”

Lajos viszonya a hatóságokkal később sem volt zavarmentes. 1907-ben élelmiszer-minőségrontásért büntették meg-mint azt a Népszava 1907. november 12-i száma-felette hatásvadász módon közli.
Egy megjegyzésnyi figyelmet érdemel egy másik fiú, az orvos Pillitz Ignác. Ő 1887-ben himlőoltás-vakcinakészítő laboratóriumot alapított Kisvelencén. Fennmaradása időtartamáról nincs információ.
Pillitz Lajos 1910-ben bekövetkezett halála után özvegye, Pillitz Lajosné, (sz. Lederer Klementina) az örökösök nevében eladta a birtokot a „Milkó Vilmos és Fiai” szegedi cégnek 1.390.000, koronáért.
A vagyont akkor a Magyar Földhitelintézet 448.000, koronás és a Székesfehérvári Takarékpénztár 50.000 koronás hitele terhelte, továbbá 30.000, gyámhatósági díj.
Az örökösök a terhek levonása után is szép összeghez jutottak, ami egyben a Pillitz család velencei életének végét is jelentette.
A Milkók rövid velencei története ezzel kezdődött. Polgár Iván 1914-es Velencei-tó kötete 36. oldalán így kerülnek elő:
„Velencze határa nem régiben több helyütt gazdát cserélt, Igy az 1800 holdas Pillitz tanyát megvette Dr. Milkó Alfréd budapesti lakos (IV., Váczi-utcza 36., Klotild-palota I. emelet) fatermelő; akinek a tó délkeleti sarkában 2 helyen és Kisvelencze-Gárdony közt a parton is van birtoka körülbelül l kilométer hosszúságban, nemkülönben 200 hold tórésze is. Ide tartozik a Kárászos nyugati széle is. Ugyanőnála a tó északkeleti csúcsa mellett mintegy 250 telek van parcellázva, mindegyik 300–400 négyszögöl közt váltakozik; közüle velenczeiek és budapestiek már körülbelül 100 telket jegyeztek házhelyeknek, ami az élénk mozgalomra eléggé rávilágít.”
A Milkók már egy másik korszak hajnalát jelezték az 1910-es évek elején, az üdülővilágét.
Kárpáti Miklós:
Nos, ez szerintem még nem elsősorban az üdülővilágot, hanem az állandó lakosságú Újtelep születését jelzi. Elsőként a Vasút utca-Iskola utca vonalában parcelláztak 400 öles telkeket házhelyeknek (!) (és nem üdülőtelkeknek).
Kapcsolódó bejegyzések:
– Az Urasági Szilfák Ura: Ki volt Pillitz Dániel?
–A valamikori velencei gazdagokról (1874-1930)
Források:
-Bernstein Béla: A negyvennyolcas szabadságharc és a zsidók (Múlt és Jövő, 1998.)
-Rupp Zsigmond közjegyző iratai a Budapest Fővárosi Levéltárban (1250/1910.)
– Fejér Megyei Levéltár: Alispáni jelentések 1887-89.
– Fejér Megyei Levéltár: Főszolgabírói anyagok, Agrármozgalmak –fond
– Polgár Iván: A Velenczei tó (Debreczenyi, Székesfehérvár, 1914.)
–Varga Papi László: Zsidó magyarok Szegeden, Löw Lipót és Löw Immánuel
– Kupi László: Kápolnásnyék története-digitális változat, 2014.
Kategóriák:1900-1919, Adatok, adózás, Emberek, Gazdaság, Gárdony, Habsburg Birodalom, Kápolnásnyék, képek, Székesfehérvár, történelmi térkép, történetek, Településszociológia, Velence, Velence térkép, Velencei tó, XIX. század, XX. század





Pillitz Ignác vakcinalaboratóriumához:
Az 1886-os súlyos himlőjárvány után 1887-ben törvénybe foglalták az oltási kötelezettséget, ami vakcinahiányhoz vezethetett. Nyilván jó érzékkel ezt a lehetőséget ragadta meg. Sokáig nem folytathatta, mert pár év alatt tucatnyi nagy laboratórium vette át a termelést, 1890-es évektől pedig egyre inkább korlátozták a magánszemélyek vakcinagyártását.
A tejhamisítókat valóban méregkeverőknek tekintették, mert sokszor baktériumokkal szennyezett vízzel hígították a tejet. Ágai Adolf szerint a XIX. század végén volt olyan időszak, amikor az ellenőrizetlen tejet fogyasztó városi csecsemők 10 %-a elhunyt!
Lajosunk aligha lehetett rokonszenves ember, nem vitás. Sajnos, elég sokmindenben aktuális ma is, amit leírtak róla.